- SoC ( System On Chip) - 하나의 칩안에 시스템이 모두 들어가는 구조의 반도체
- Application - 어떠한 기능을 가진 칩을 구현할 것인지 결정
- Specification - 구현하고자 하는 칩의 성능을 맞추기 위하여 구성해야 할 것들을 결정
- Design - 요구되는 기능들이 동작하도록 RTL로 어떻게 설계할지 구상
- Verification - 설계 된 디자인이 의도한데로 동작하는지 검증
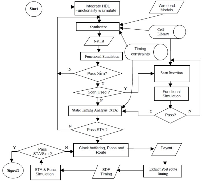
- Synthesis - 완성 된 프로그래밍 디자인을 실제 Gate-Level로 바꾸는 작업
- Back-End - 합성 된 Gate-Level 회로를 실제로 칩에 적용 할 GDS ( Graphics Database System)로 만드는 작업
- Test - 실제 구현 된 칩에 문제가 있는지 검증하는 작업

'Semiconductor > ASIC SoC' 카테고리의 다른 글
| ASIC SoC [ Specification] (0) | 2020.11.25 |
|---|---|
| ASIC SoC [ Application] (0) | 2020.11.25 |